支付结算
贸易融资
现金管理
跨境金融
资产托管
供应链金融
互联网金融
大宗商品
金融科技
企业新闻
中国交易银行研究中心
中国交易银行50人论坛
中国交易银行年会
微信公众号
电子杂志
2019-2020年上市公司区块链发展报告
2020-07-16 11:42:42
来源:互链脉搏研究
导语
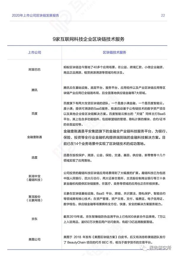
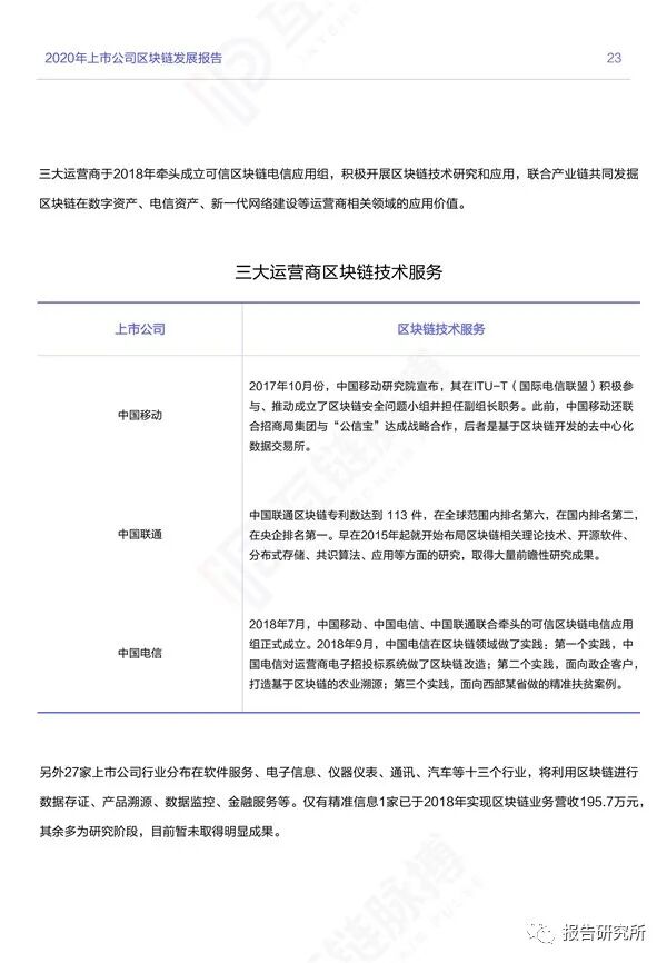
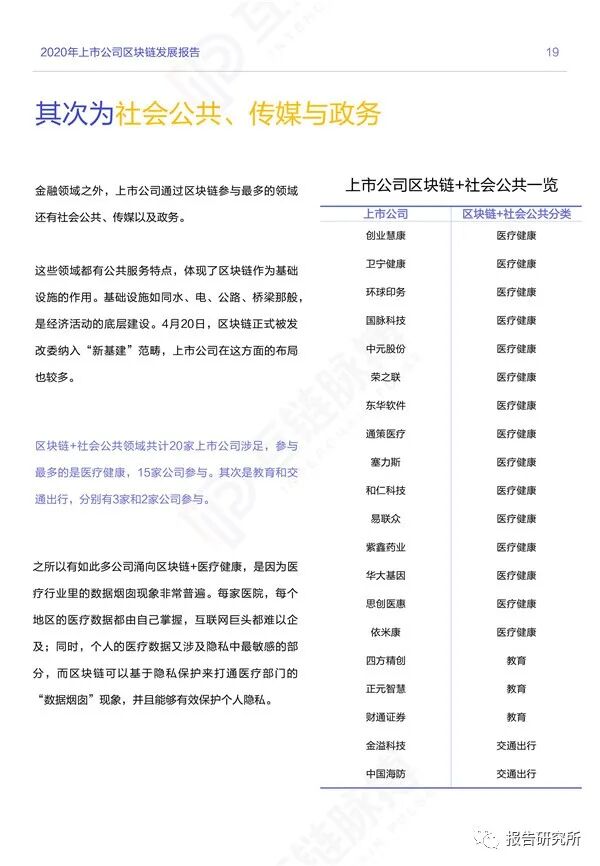
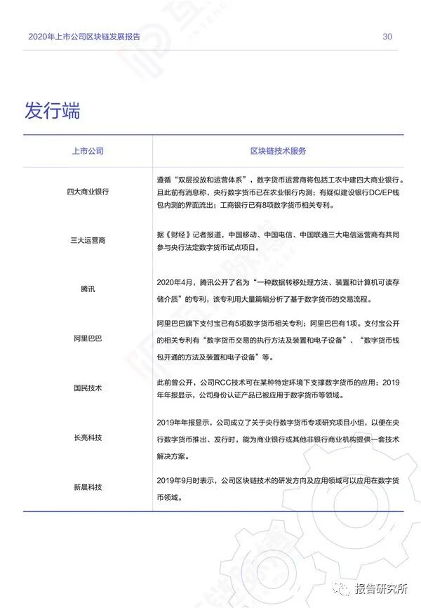
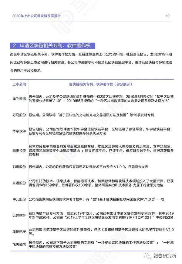
据《报告》显示,目前产出区块链成果的公司有202家,占到总比重的81.78%,主要包括实现区块链应用落地、达成区块链技术升级、提供区块链服务等。
分享到:
相关推荐
渣打银行18年深度参与Sibos年会,谋交易银行可持续发展之路,绘“未来银行业”蓝图
“天时地利人和” 共绘金融新篇章...
| 2024-09-27 16:03
从“银企直联”到“司库直联”,用友发布银企联9.0引领全球司库建设新飞跃
汇聚近万名来自各领域的生态伙伴、先锋企业、商界精英、专家学者等一道感受AI应用普及下的企业服务生态新航向、新路径和领先实...
| 2024-08-15 10:12
龙年股市会好吗?多位专家认为“上证指数不会继续下跌”,大家要珍惜受众筹码
此次沙龙活动,从宏观经济、政策面、市场环境等多维度,对当前证券市场进行了全面画像解析,为投资者把握市场脉搏提供了专业参考...
| 2024-02-29 17:57
龙年股市会好吗?多位专家认为“上证指数不会继续下跌”,大家要珍惜受众筹码
此次沙龙活动,从宏观经济、政策面、市场环境等多维度,对当前证券市场进行了全面画像解析,为投资者把握市场脉搏提供了专业参考...
| 2024-02-29 17:52
2023年上半年中国财富管理能力百强机构揭晓:银行仍居榜首
在2023年上半年,机构整体财富管理能力有所提升。...
| 2023-08-25 10:52
扎根金融场景 京东云携手八家金融机构探索攻关金融行业大模型
7月13日,京东科技联合行业头部金融机构发起金融行业大模型创新应用启动仪式,携手中国工商银行、交通银行、中国民生银行、北...
| 2023-07-19 10:01
百家金融机构共探公司金融发展之道
金融数字化转型势在必行。...
| 2023-06-19 19:35
快报
24小时报不停
第九届中国产业数字金融年会:产业数字化的助推器
17:31
公示 | 第13届(2023)中国经贸企业最具信赖的金融服务商(金贸奖)评选结果公示
21:25
中信银行张琳:中信大外汇“加码”外贸金融支持 助推跨境企业融入全球价值链
13:21
深圳市商务局:支持贸易型总部企业开展供应链金融业务
18:11
一个产品经理的十年供应链之路
09:59
国务院新设46个跨境电商综试区 全国105城“僧多粥少”
10:49
疫情下票据市场迎大年,但需警惕套利风险
11:27
中原银行推出原银e旅游微信平台
14:02
拒绝“跑跑跑”,中原银行企业手机银行可以在线签约啦!
10:00
重磅!央行决定4月对中小银行定向降准,共释放长期资金约4000亿元
14:13
新增再贷款再贴现额度、存款基准利率是否下调……央行副行长一一回应
13:58
刚刚,央行宣布定向降准!
17:49
六大国有行员工结构、人均薪酬对比一览
10:41
中小银行扎堆开发自营现金贷款 新一轮洗牌或将启幕
11:24
国常会:增加中小银行再贷款再贴现额度1万亿元
12:50
南京银行行长人选落定
12:47
三问央行降息:为何在此时?为LPR下调铺路?利率下调开启?
10:28
央行“降息”来了!逆回购利率下调20基点,释放出什么信号?
10:19
4年被骗贷1.5亿;某银行要靠地方政府“补漏”?
20:08
国开行原主任被判10年
20:03